第一条 工作原则
(一)坚持科学选拔。积极探索并遵循高层次专业人才选拔规律,采用多样化的考察方式方法,确保生源质量。
(二)坚持公平公正。做到政策透明、程序公正、结果公开、监督机制健全,维护考生的合法权益。
(三)坚持全面考查,突出重点。在对考生德智体等各方面全面考察基础上,突出对专业素质、实践能力以及创新精神等方面的考核。
(四)坚持客观评价。
(五)坚持以人为本,增强服务意识,提高管理水平。
第二条 组织管理
(一)成立学院研究生招生工作领导小组(复试突发事件应急处置领导小组),负责制定学院研究生招生复试录取细则并组织实施。同时成立纪检监督小组、技术保障小组等,研究生复试工作在学院招生工作领导小组领导下开展,具体名单如下:
组 长:夏成云 汪钟凯
副组长:周晓娟 许云辉 李乾坤
成 员:吕献海 郭勇 杨光 王浩 刘娜 李中波
纪检监督:周晓娟 徐菲 吴丹丹
秘 书:王秀梅 严幼贤 洪璐 高宝 刘怀志
应急处置组:张飞 何俊
学院研究生招生工作领导小组办公室设在学院3A05办公室。
(二)学院研究生招生工作领导小组对参加复试的教师和工作人员提出明确工作纪律的要求,确定工作程序和复试的主要内容和方式,以增强复试人员的责任感,提高复试的公平性,确保复试工作质量。
(三)参加复试相关人员应强化责任意识,主动掌握招生政策。有近亲属报考学院相关学位点研究生的人员应当主动回避。
(四)所有复试环节同步进行摄像录音,影像录音资料存档(≥1年)备查。
(五)学院按学科专业方向成立复试专家组,各专家组由5人以上具有副高专业技术职称相关专家组成。
第三条 复试资格
(一)第一志愿考生:初试成绩符合我校第一志愿考生进入复试的初试成绩基本要求。2025年硕士生招生考试第一志愿考生进入复试的名单详见研究生院网站通知:https://yjs.ahau.edu.cn/info/1171/41454.htm。
(二)调剂志愿考生:公告另发。
第四条 考生资格审查
根据教育部有关文件规定,考生的报名资格审查在复试中进行。资格审查工作由学院负责。
凡未接受资格审查或资格审查未通过的考生不得参加复试。学籍学历有疑问的考生,必须在规定时间内提供权威机构的认证证明,不能按照要求在规定时间内提供权威机构学籍学历认证证明的,一律取消录取资格。
考生复试报到时,应准备以下材料(原件拍照或清晰扫描件电子版):
1.准考证。
2.身份证(正反面)。
3.学生证(应届生)或学历学位证书(往届生)。凭国(境)外学历学位报考的,还须提交教育部留学服务中心(http://www.cscse.edu.cn)出具的国(境)外学历学位认证书。自学考试和网络教育等应届本科毕业生,应提供成绩证明。
4. 报考“退役大学生士兵”专项计划的考生应提交本人《入伍批准书》和《退出现役证》。
5.考生本人双手分持身份证和准考证的照片
①拍摄时,考生本人双手分持身份证和准考证,将持证的手臂和上半身整个拍进照片,头部和肩部要端正,头发不得遮挡脸部或造成阴影,要露出五官;
②确保身份证和准考证上的所有信息完整、清晰可见(避免被手指等遮挡);
③能如实地反映本人相貌,照片内容要求真实有效,不得做任何修改(不得使用PS等照片编辑软件处理);
④照明光线均匀,脸部不能发光,无高光、光斑,无阴影、红眼等;
⑤请不要化妆,不得佩戴眼镜、隐形眼镜、首饰、美瞳拍照。
6.安徽农业大学招收研究生思想政治素质和品德考核表(附件1)。
7.安徽农业大学2025年硕士生招生考生诚信复试承诺书(附件2)。
8.大学学习成绩单原件(加盖所在学校院系或教务部门公章)或档案中成绩单复印件(加盖档案管理部门公章)。
9.其它可以证明自己既往学业、一贯表现、科研能力、综合素质和思想品德等情况的材料。。
第五条 复试方式与内容
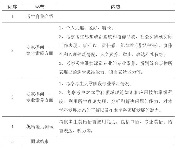
(一)复试形式为线下复试,以综合能力面试方式进行,主要考核考生掌握专业知识的广度、深度,以及运用专业知识分析问题与解决问题的能力,了解考生的研究兴趣、科研能力与英语能力等,满分值100分。复试内容包括以下方面,提问和英语能力测试环节均为随机抽取试题。

复试专家组成员必须当场独立对每名考生评分,每名考生的得分为平均分,复试专家组秘书负责对面试的全过程进行记录,统计、汇总评分。
(二)同等学力加试:同等学力考生加试两门本科专业主干课,每门考试笔试时间为120分钟,满分100分,均达到60分为合格,不计入复试成绩,但不合格者不予录取。各专业加试科目详见:https://clyhxxy.ahau.edu.cn/info/1031/9061.htm
第六条 录取程序
(一)考生总得分
1.初试总分为500分的考生,初试成绩除以5之后的得分,即为初试折算分;初试总分为300分的考生,初试成绩除以3之后的得分,即为初试折算分。
2.考生综合能力面试得分(总分为100分),即为复试折算分。
3. 第一志愿考生总得分=初试折算分×0.7+复试折算分×0.3;
调剂志愿考生总得分=初试折算分×0.5+复试折算分×0.5。
(二)学院复试专家组根据专业招生计划,将第一志愿考生和调剂志愿考生分别按照考生总得分的降序排列,确定拟录取次序,报学校审核确定录取名单。若第一志愿考生总得分相同,按照初试分数高低进行排序;若调剂志愿考生总得分相同,按照复试折算分数高低进行排序。
(三)复试原则上应采取差额形式。
(四)有以下情况之一的考生,自动取消录取资格:
1. 复试折算分低于60分的。
2. 资格审核不合格的。
3. 已接受其它招生单位“待录取”的。
(五)对确定待录取的考生,由学院通过教育部指定的“中国研究生招生信息网”发送“待录取”通知,待录取的考生须在规定的时间内(学院另行公告)在“中国研究生招生信息网”中接受确定我校的“待录取”通知。
第七条 其他事宜
(一)复试日程安排、各学位点招生人数、调剂信息、复试考生名单及拟录取考生名单等复试录取相关事宜均在研究生处网站(https://yjs.ahau.edu.cn/index.htm)及学院网站(https://clyhxxy.ahau.edu.cn)发布。
(二)对复试录取工作全过程涉及的违规违法行为的举报,由招生纪检监督组统一受理并按照有关规定进行查处(监督电话:0551-65786097)。
(三)本办法由材料与化学学院研究生招生工作领导小组负责解释(咨询电话:0551-65786315)。未尽事宜由学院研究生招生工作领导小组研究决定。
材料与化学学院研究生招生工作领导小组
2025年3月28日